​​​​​​​ ​​​​​​​ ​​​​​​​​​​​​​​ 云南师范大学附属世纪金源学校 ​​​​​​​

云南师范大学附属世纪金源学校小学区域体育设施设备提升改造项目比选公告


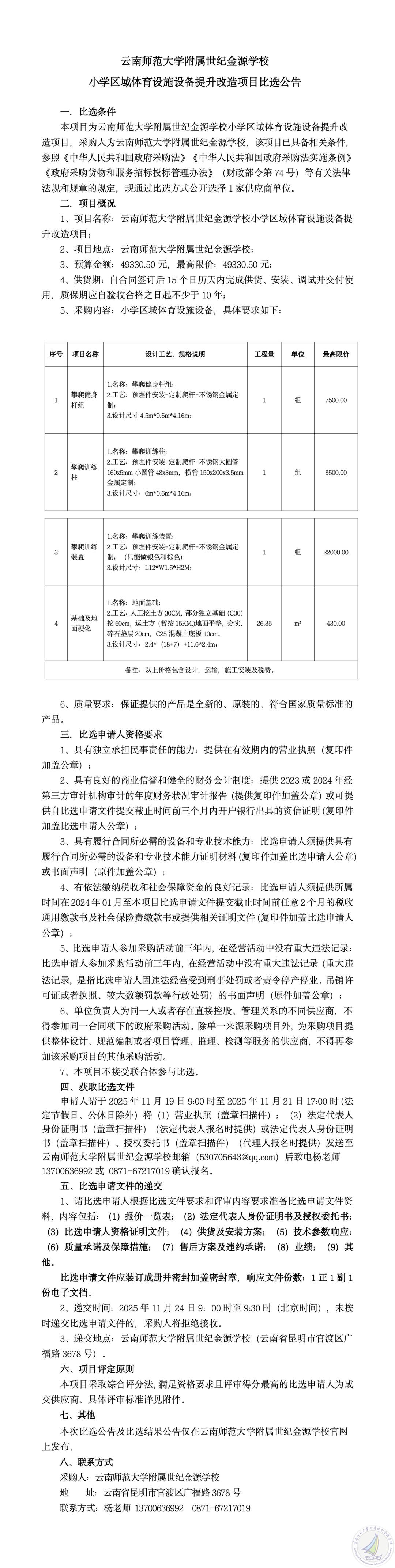
云南师范大学附属世纪金源学小学区域体育设施设备提升改造项目比选公告_01_副本.jpg

综合评分标准(小学区域体育设施设备提升改造).docx




阅读数:1592
文字:
图片:
编排:唐方雪
一审:杨春盛
二审:赵占国
三审:杨林
签发:王光兴 陈静琳
时间:2025-11-18

​​​​​​​

教师有偿补课和违规收受礼品礼金问题投诉举报电话:0871-67217083
主办单位:云南师范大学附属世纪金源学校 地址:昆明市官渡区广福路3678号
Copyright© 2006-2018 ysdsjjy.com All Rights Reserved
备案编号:滇公网安备 53011102000152号 滇ICP备11003239号 云教ICP备0808003
技术支持:学校信息中心         [ 网站管理 ]