​​​​​​​ ​​​​​​​ ​​​​​​​​​​​​​​ 云南师范大学附属世纪金源学校 ​​​​​​​

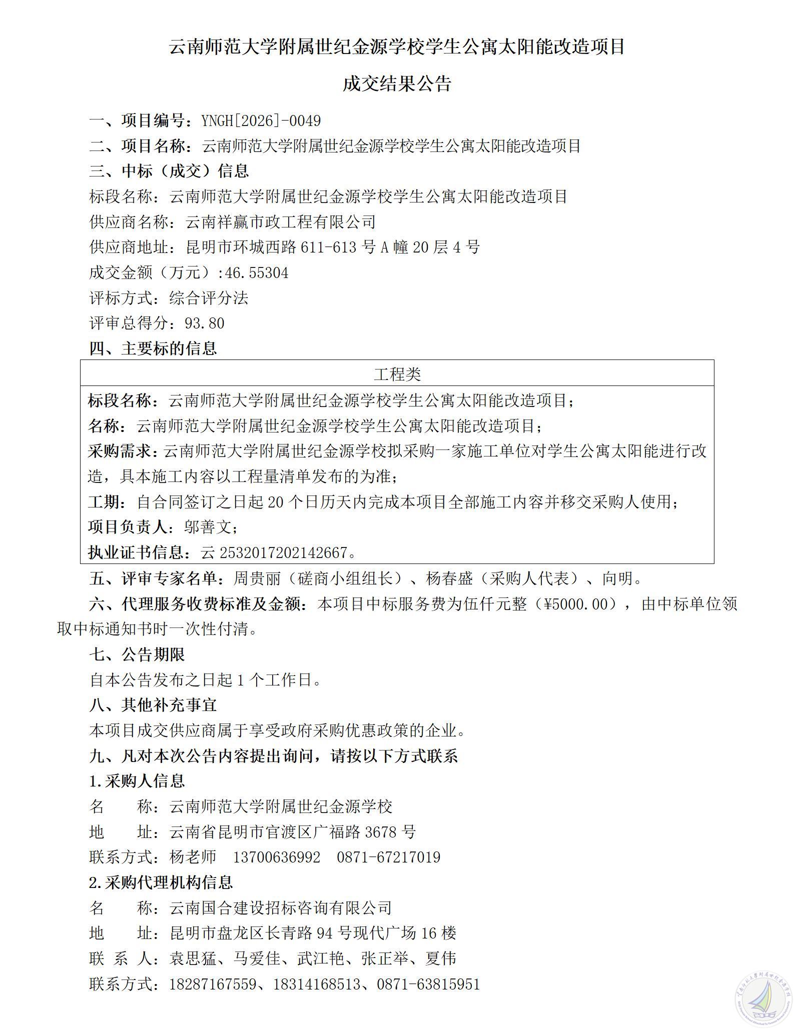
云南师范大学附属世纪金源学校学生公寓太阳能改造项目 成交结果公告


太阳能改造成交公示_01.jpg



阅读数:960
文字:后勤保障中心
图片:后勤保障中心
编排:周苏为
一审:杨春盛
二审:赵占国
三审:杨林
签发:王光兴 陈静琳
时间:2026-01-27

​​​​​​​

教师有偿补课和违规收受礼品礼金问题投诉举报电话:0871-67217083
主办单位:云南师范大学附属世纪金源学校 地址:昆明市官渡区广福路3678号
Copyright© 2006-2018 ysdsjjy.com All Rights Reserved
备案编号:滇公网安备 53011102000152号 滇ICP备11003239号 云教ICP备0808003
技术支持:学校信息中心         [ 网站管理 ]